Lompat ke konten Lompat ke sidebar Lompat ke footer

Simpak Pengawas Sekolah

Tugas pokok pengawas sekolahsatuan pendidikan adalah melakukan penilaian dan pembinaan dengan melaksanakan fungsi-fungsi supervisi baik supervisi akademik maupun supervisi manajerial. Aplikasi dupak excel pengawas sekolah.

Jadwal Pendaftaran Dan Penilaian Angka Kredit Guru Berbasis Online Kenaikan Pangkat April 2019 Cabang Dinas Pendidikan Kab Trenggalek

Untuk menambah sekolah binaan baru klik tombol Tambah seperti pada gambar di bawah ini Pada kolom pencarian isikancari nama madrasahsekolah yang akan ditambahkan.

Simpak pengawas sekolah. SIMPAK Jatim HANYA untuk kenaikan pangkat. Adalah aplikasi yang dikembangkan oleh Dinas Pendidikan Provinsi Jawa Timur sebagai implementasi dari Peraturan Menteri Pendidikan Dan Kebudayaan Republik Indonesia Nomor 15 Tahun 2018 Tentang Pemenuhan Beban Kerja Guru Kepala Sekolah dan Pengawas Sekolah. Jadi anda tidak perlu khawatir mendownload dan menggunakan file file ini di perangkat komputer anda.

1d ke 2a 2a ke 2b 2b ke 2c 2c ke 2d. 021 78849129 7864126 78849104. Sistem Informasi PAK Guru SIMPAK Guru.

E-PAK Guru Menu. Aplikasi penilaian angka kredit guru permenpan dan rb nomor 16 tahun 2009. Apsi asosiasi pengawas sekolah indonesia pusat klik pak wastandar bersama wakil gubernur bali menghadiri pelantikan apsi bali 1 oktober 2016.

Pengawas Sekolah adalah Pengawas SekolahMadrasah yang berstatus Pegawai Negeri Sipil PNS yang diberi tugas tanggungjawab dan wewenang secara penuh oleh pejabat yang berwenang untuk melaksanakan pengawasan akademik dan manajerial pada satuan pendidikan. 212010 menyebutkan bahwa Pengawas Sekolah adalah jabatan fungsional. Aplikasi excel SKP Pengawas versi 1004 ini dirilis tanggal 4 Februari 2017Bagi BapakIbu Pengawas Sekolah yang ingin memanfaatkan aplikasi SKP ini bisa mengunduhnya pada link di bawah ini secara gratis karena.

Aplikasi excel dupak 2013 0. Alur Pemrosesan DUPAK Pengawas Sekolah. Cara Cek Usulan Penetapan Angka Kredit Kenaikan Pangkat Pengawas Sekolah Ke Golongan Gol IV C Ke Atas.

Login menggunakan akun SIMTENDIK Sistem melakukan verifikasi data pengawas yang login jika valid dengan beberapa parameter tertentu oleh SIMTENDIK maka berhasil masuk aplikasi. Di sini harus dipetakan apa saja permasalahan sekolah program kepala sekolah program guru harus senada dengan program pengawas sekolah kata Sukoco memberikan jawaban. Aplikasi DUPAK Pengawas Sekolah sesuai dengan Peraturan Menteri Pendidikan dan Kebudayaan Nomor 143 Tahun 2014 tentang Petunjuk Teknis Jabatan Fungsional Pengawas Sekolah dan Angka Kreditnya.

Kantor Penerimaan Mahasiswa Baru UI Gedung PMB UI exBNI Samping Balai Sidang UI Kampus UI Depok 16424. Jabfung guru dan ak 0. Sebagaimana diketahui Penetapan Angka Kredit Jabatan Pengawas Sekolah didasarkan atas Permendikbud Nomor 143 Tahun 2014 tentang Petunjuk Teknis Jabatan Fungsional Pengawas Sekolah dan Angka Kreditnya maka dalam rangka pengembangan karier pengawas dalam jabatanpangkat.

Tugas Pokok Pengawas SekolahSatuan Pendidikan. 3d ke 4a 4a ke 4b. Di masa pandemi pengawas sekolah harus fokus pada kesulitan yang dihadapai guru.

Konsekuensi sebagai jabatan fungsional maka setiap kenaikan jabatan pengawas sekolah diperhitungkan berdasarkan perolehan angka kredit dari unsur utama dan unsur penunjang kegiatan pengawasan sekolah sebagaimana tampak dalam tabel berikut ini. Masukan PegIDNUPTK Pengawas yang akan di edit pastikan pengawas tersebut merupakan Pengawas ManajerialManajemen Sekolah klik tombol Cek Data PTK. Mengandung pengertian memberikan pengarahan bimbingan.

1a ke 1b 1b ke 1c 1c ke 1d. Pengawas sekolahmadrasah sesuai dengan kiprah pokok dan fungsinya wajib melaksanakan evaluasi kinerja kepala sekolahmadrasah baik dalam bidang pembelajaran maupun dalam bidang kiprah pokok dan fungsinya sebagai kepala sekolahmadrasah setiap tahun dengan memakai Format 1B. Penilaian Angka Kredit Pengawas Sekolah.

Permeneg PAN dan R B No. 2d ke 3a 3a ke 3b 3b ke 3c 3c ke 3d. Jika tidak valid akan ada informasi agar melengkapi data SIMTENDIK yang dianggap.

Aplikasi dupak pengawas sekolah madya. Info alamat simpak pengawas http223271441978700login dimana alamat simpak sim penilaian angka kredit yang akan digunakan pengawas untuk e. Download Aplikasi Excel Sasaran Kerja Pengawas Sekolah Jenjang SDSMPSMASMK_Di bawah ini adalah contoh aplikasi SKP Pengawas Sekolah yang dirilis oleh Bapak Drs.

Standar kompetensi memuat seperangkat kemampuan yang harus dimiliki dan dikuasai pengawas sekolah untuk dapat melaksanakan tugas pokok fungsi dan tanggung jawabnya. Pengawas sekolah dapat mengumpulkan guru-guru sekolah binaan melalui aplikasi rapat daring. Melalui SIM PKB simpkb baik itu guru kepala sekolah maupun pengawas sekolah harus harus masuk dalam pemberdayaan komunitas GTK yang terdiri dari Gugus Kelompok Kerja Guru KKGMusyawarah Guru Mata Pelajaran MGMP Musyawarah Guru Bimbingan Konseling MGBK Kelompok Kerja Kepala Sekolah KKKSKelompok Kerja Pengawas Sekolah KKPS.

Standar kualifikasi menjelaskan persyaratan aka- demik dan nonakademik untuk diangkat menjadi pengawas sekolah.

Simpak Ps On Line Siyap Aplikasi Simpak Ps Online Sistem Informasi Manajemen Penilaian Angka Kredit Pengawas Sekolah On Line Sosialisasi Aplikasi Oleh Riyanto S Kom Pdf Document

Aplikasi Dupak Pengawas Sekolah Madya Ilmusosial Id

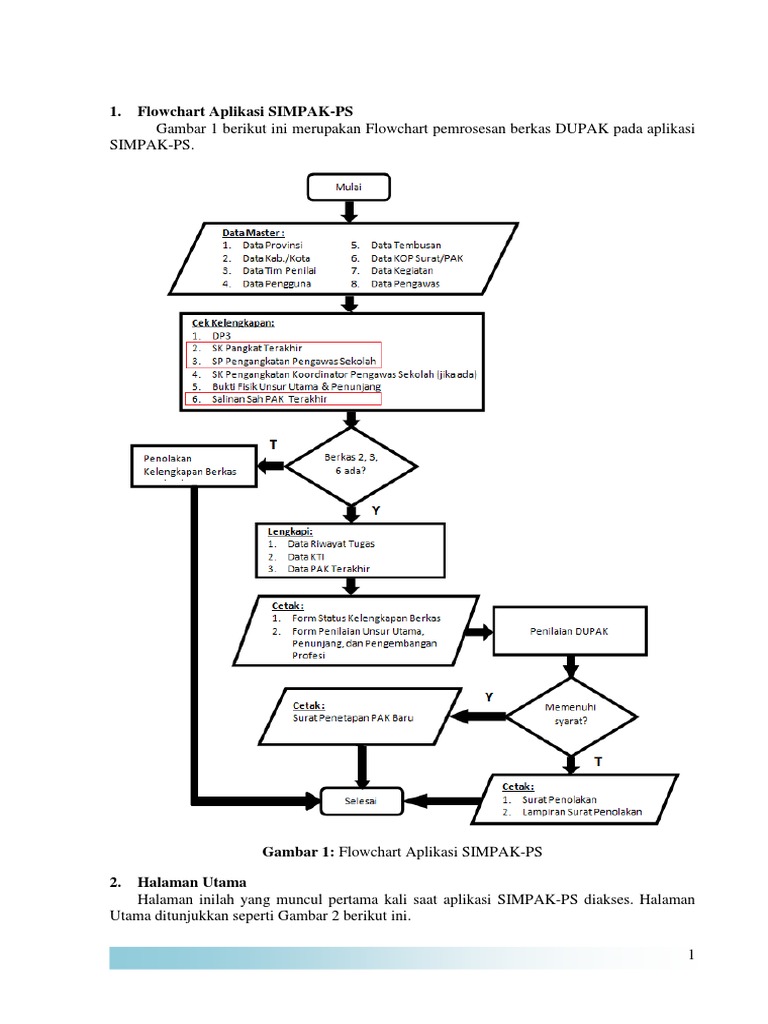
1 Flowchart Aplikasi Simpak Ps Gambar 1 Berikut Ini Aplikasi Simpak Ps Online 2 Gambar 2 Pdf Document

Cara Cek Usulan Penetapan Angka Kredit Kenaikan Pangkat Pengawas Sekolah Gol Iv C Ke Atas Dan Cara Mengajukan Usulan Penetapan Angka Kredit Kenaikan Pangkat Pengawas Pendidikan Kewarganegaraan Pendidikan Kewarganegaraan

Tutorial Aplikasi Simpak Ps Online

Format Nilai Pkg Untuk Diserahkan Pengawas Sekolah Datadapodik Com

Cara Simpel Cetak Hasil Input Pkg Dan Pkks Di Simpak Modul Pkg Idn Paperplane

Alamat Simpak Pengawas Http223271441978700login Data Dapodik Info Pendataan

Cara Cek Usulan Penetapan Angka Kredit Kenaikan Pangkat Pengawas Sekolah Gol Iv C Ke Atas Cara Mengajukan Usulan Penetapan Angka Kredit Kenaikan Pangkat Pengawas


Posting Komentar untuk "Simpak Pengawas Sekolah"